
【独立开发日记 005】为了学 RAG,我周末手搓了一个“懂人话”的游戏推荐系统
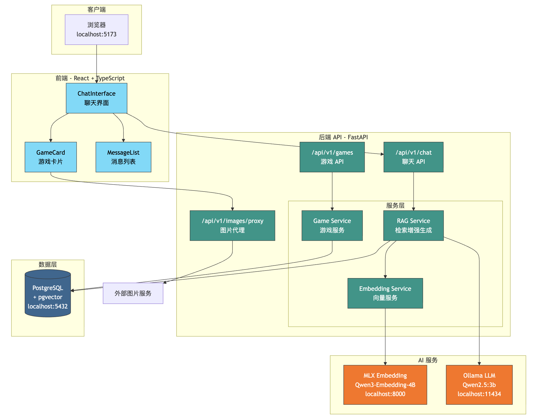
市面上的游戏搜索太难用了,全是标签堆砌。作为后端老兵,我决定用 Ollama + pgvector + RAG 自己造个轮子,纯本地运行,API 成本为 0。
January 18, 2026
View Article
市面上的游戏搜索太难用了,全是标签堆砌。作为后端老兵,我决定用 Ollama + pgvector + RAG 自己造个轮子,纯本地运行,API 成本为 0。
January 18, 2026
View Article
技术拆解:如何用 RAG + pgvector 构建语义搜索。
January 18, 2026
View Article
最痛苦的不是技术难,而是各种意想不到的细节问题。
January 18, 2026
View Article
最痛苦的不是技术难,而是各种意想不到的细节问题。
January 18, 2026
View Article
记一次在银河麒麟系统上排查摄像头连接问题的血泪史,揭开 kysec 和 PyTorch MKL 的神秘面纱。开发不难,维护才是噩梦,外包的坑远不止技术本身。
January 17, 2026
View Article
为了省下服务器费用,感觉要把云厂商的羊毛薅秃了。我的原则是:前期在性能满足的前提下,尽可能利用云厂商的拉新和免费订阅福利。
December 19, 2025
View Article
为了省下服务器费用,感觉要把云厂商的羊毛薅秃了。我的原则是:前期在性能满足的前提下,尽可能利用云厂商的拉新和免费订阅福利。
December 19, 2025
View Article
今天站点(http://xtdbt.com)终于搞完上线了。看着流程跑通,站点正常访问的那一刻,还是挺高兴的。
December 18, 2025
View Article
May 20, 2025
View Article